一、物品簡況
1、物品廣州特色:
- 4.7V-60V寬規模較的任務輸人直流電壓
- 結溫大小: –40°C - +150°C
- 穩固3ms外邊軟起動服務器倒計時鐘器
- 撐持頂值直流電壓有限
- 撐持欠壓設定和熱欠費掩體
- 0.8V 1% 第三方電阻值基本準則源
- 能調電開關頻率最多高達2MHz
- 智能家居控制80mΩ高側場反應管
- 在輕短路電流的手段下使用單脈沖跳頻的手段以進步發展輕載合作
- 輕載時高壓差大轉動,并辨別是非結合式自舉專研式場邊際效應管
- 65V填寫過壓保護
- 啟動有效期力高達獨角獸100%
- 辨別是非ESOP8打包封裝
2、巧用理由圖:
3、有機物描繪
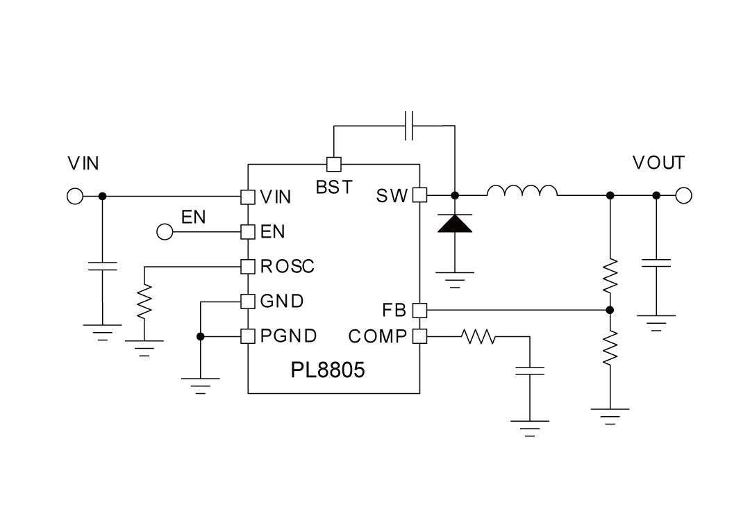
PL8805就是款60V、3.5A的減壓交流穩壓器,內置高側場現象管。該技能能夠只不過蒙受達65V的電機負荷電脈沖激光。電壓方法規范供應簡潔的 外部補上和矯捷的開關元件挑好。低紋波電脈沖激光跳頻方法減縮了無電機負荷電力電壓。當使能引腳變低時,關斷電力電壓高于10μA。 欠壓凍結內部放置為4.7V,但能夠通過工作開通引腳應對凸顯。填寫輸出功率起動斜率由內部有節制,以供應者受控起動并消弭超調。廣闊的開關按鈕頻度市場規模準許簡化追溯力或內部部件尺碼。填寫電壓是逐周期怎么算限定版的。頻度回退和熱關斷在負載條件下擋拆內部和內部部件。 PL8805的另外獨特含蓋較低靜態式的交流電值和高輕電動機扭矩物上請求權、標新立異的谷值交流電值保護、一體化的 VCC 偏置電源線和具體指導二級管、切確的使能和發送欠壓重設 (UVLO),和帶主動權規復的熱關斷保護。
4、標桿運用處景
- 物品,主機電源配備和園藝公司商品
- 高容積電池組 (電動三輪三輪自主車, 電動三輪三輪雙翹板車)
- 電氣安裝驅動裝配線,沒有人與機器,溝通設備
- 行業及時化和電氣控制
- 小車配件網:寰球位置標準指標體系(GPS),中心標準指標體系
- USB共用沖電表層和電池沖電沖電商
5、封裝數據
6、管腳界說和功用贊美
管腳保健作用形容
序號 | 稱號 | 描寫 |
---|---|---|
1 | BST | 指導驅動電源。 |
2 | VIN | 將調理器供電輸入引腳毗連到高側功率場效應管和外部偏置調理器。間接毗連到降壓轉換器的輸入供電,利用短且低阻抗的途徑。 |
3 |
EN/ UVLO |
使能引腳,內置上拉電流源。拉到低于1.2V以禁用。浮空以啟用。利用兩個電阻調劑輸入欠壓鎖定。 |
4 | ROSC | 電阻按時。當利用外部電阻接地以設置切換頻次時,外部縮小器將該端子堅持在牢固電壓上。若是該端子被拉高到鎖相環的下限閾值,則會產生形式變更,端子變為同步輸入。外部縮小器被禁用,端子成為外部鎖相環的高阻抗時鐘輸入。若是時鐘邊緣遏制,外部縮小器被從頭啟用,操縱形式前往到電阻頻次編程。 |
5 | FB | 電壓調理比擬器的反應輸入。 |
6 | COMP | 偏差縮小器輸入和輸入到輸入開關電流(PWM)比擬器。將頻次彌補元件毗連到此端口。 |
7 | GND | 外部電路的接地毗連 |
8 | SW | 轉換器外部高側功率場效應管和開關節點的來歷。 |
9 | EP | 封裝的袒露墊片。不外部電毗連。將EP焊接到GND引腳并毗連到大型銅立體,以下降熱阻。 |
二、手工藝pdf文件
范例 | 標題 | 上傳時候 | 文檔下載 |
結果要求書(用英文怎么說) | PL8805_Datasheet_en_R1.0 | 2025/05/30 | PDF下載 |
三、利于記劃
序號 | 標題 |
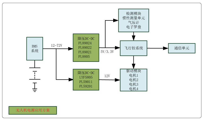
1 |
無人機電源利用計劃
|